学校标识码:4141014864 河南省招生代码:6334 国际代码:14864
周口城市职业学院官网
学校标识码:4141014864 河南省招生代码:6334 山东省招生代码:E864 甘肃省招生代码:3878 青海省招生代码:4665 国际代码:14864
学校概况
党群工团
机构设置
院系专业
热点新闻
教学科研
招生就业
学生工作
信息公开
AI+教学改革攻坚年
学校简介
现任领导
校园风光
联系我们
党建动态
理论学习
工会工作
学习教育
党群机构
行政部门
教辅机构
人工智能应用学院
智能制造学院
大健康管理学院
马克思主义学院
人工智能技术应用
智能网联汽车技术
人物形象设计
港口物流管理
智能制造装备技术
食品营养与健康
电子商务
模具设计与制造
音乐表演
室内艺术设计
新能源汽车技术
烹饪工艺与营养
数字媒体技术
数控技术
美容美体艺术
智能机器人技术
中医康复技术
中医养生保健
校园动态
通知公告
媒体关注
人才培养
教研动态
学风建设
师德师风
招生公告
就业创业公告
收费标准
单招信息查询
对口录取查询
普招录取查询
学生管理
社团展示
心理健康教育中心
学生学籍资助管理中心
周口城市职业学院章程
年度信息公开
质量年报
教科研信息
人才招聘
学校概况
学校简介
现任领导
校园风光
联系我们
党群工团
党建动态
理论学习
工会工作
学习教育
机构设置
党群机构
行政部门
教辅机构
院系专业
人工智能应用学院
智能制造学院
大健康管理学院
马克思主义学院
人工智能技术应用
智能网联汽车技术
人物形象设计
港口物流管理
智能制造装备技术
食品营养与健康
电子商务
模具设计与制造
音乐表演
室内艺术设计
新能源汽车技术
烹饪工艺与营养
数字媒体技术
数控技术
美容美体艺术
智能机器人技术
中医康复技术
中医养生保健
热点新闻
校园动态
通知公告
媒体关注
教学科研
人才培养
教研动态
学风建设
师德师风
招生就业
招生公告
就业创业公告
收费标准
单招信息查询
对口录取查询
普招录取查询
学生工作
学生管理
社团展示
心理健康教育中心
学生学籍资助管理中心
信息公开
周口城市职业学院章程
年度信息公开
质量年报
教科研信息
人才招聘
AI+教学改革攻坚年
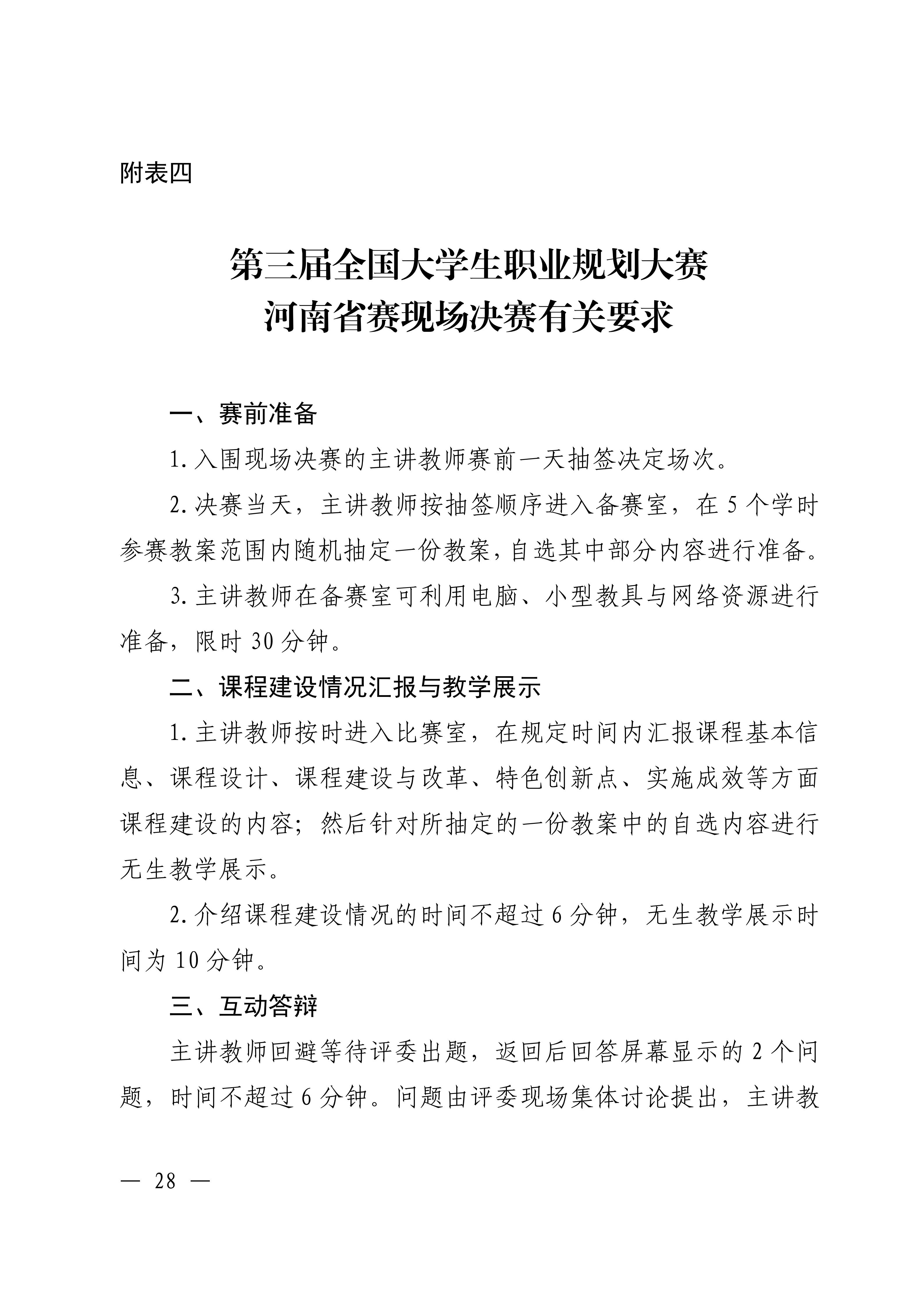
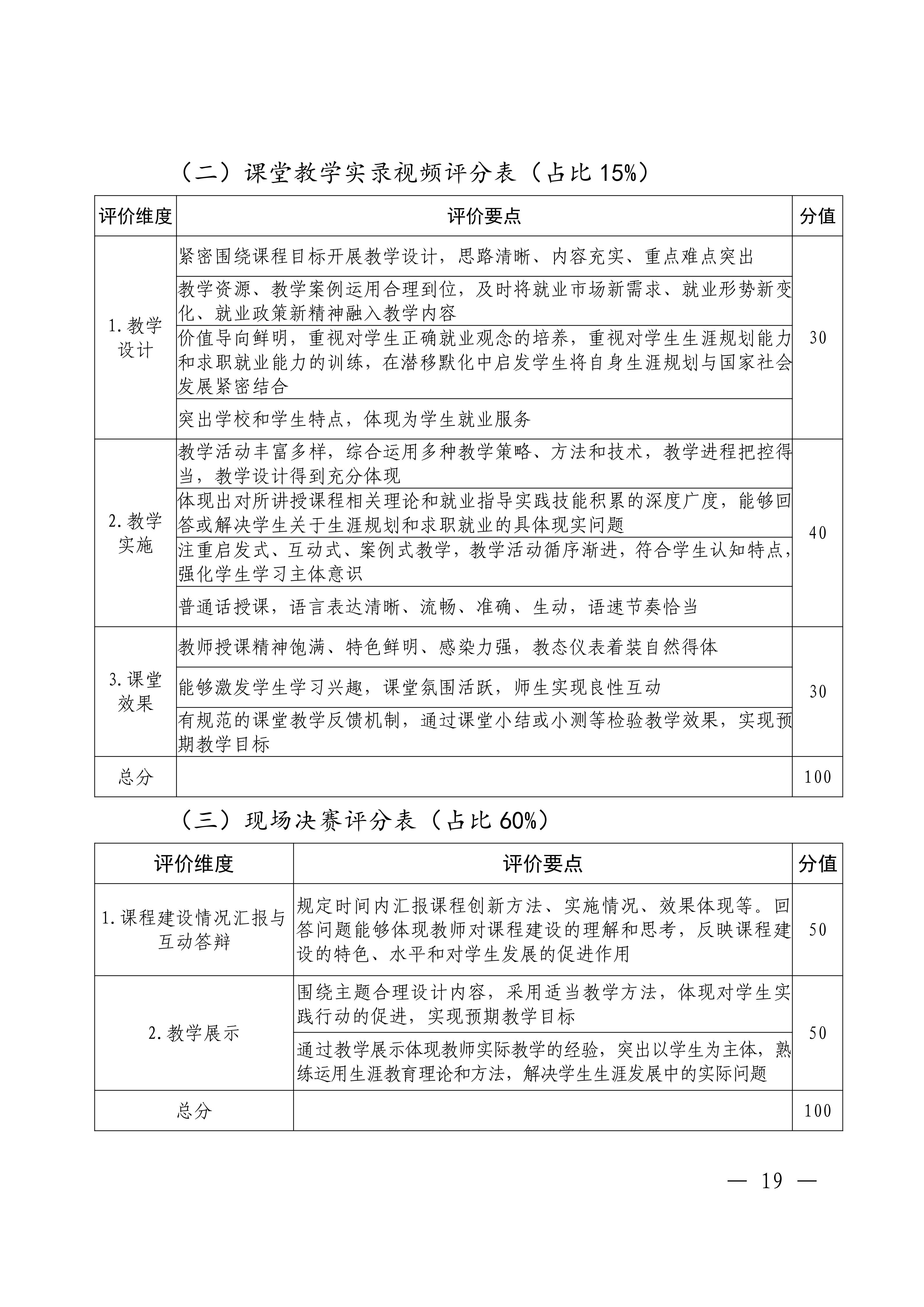
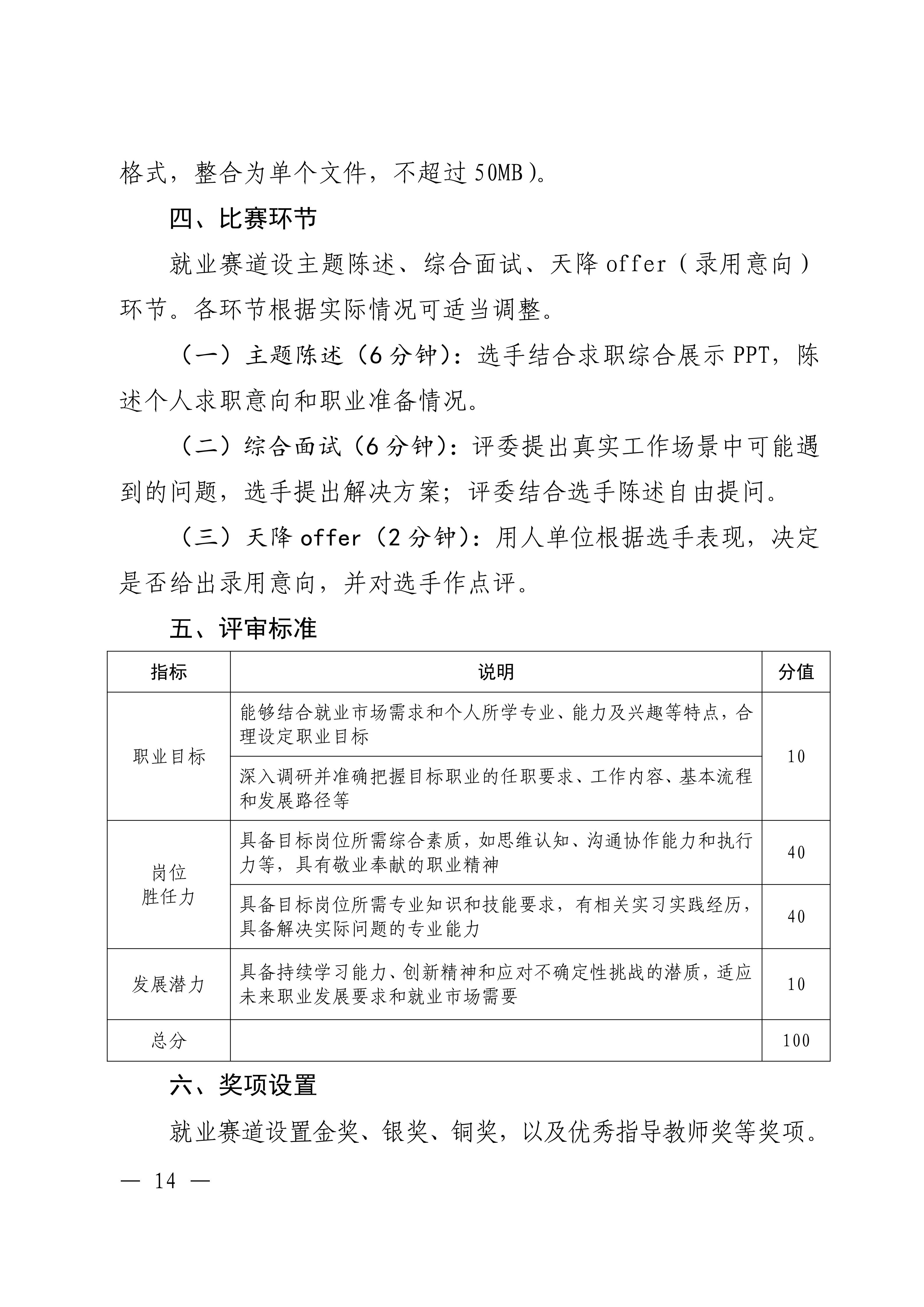
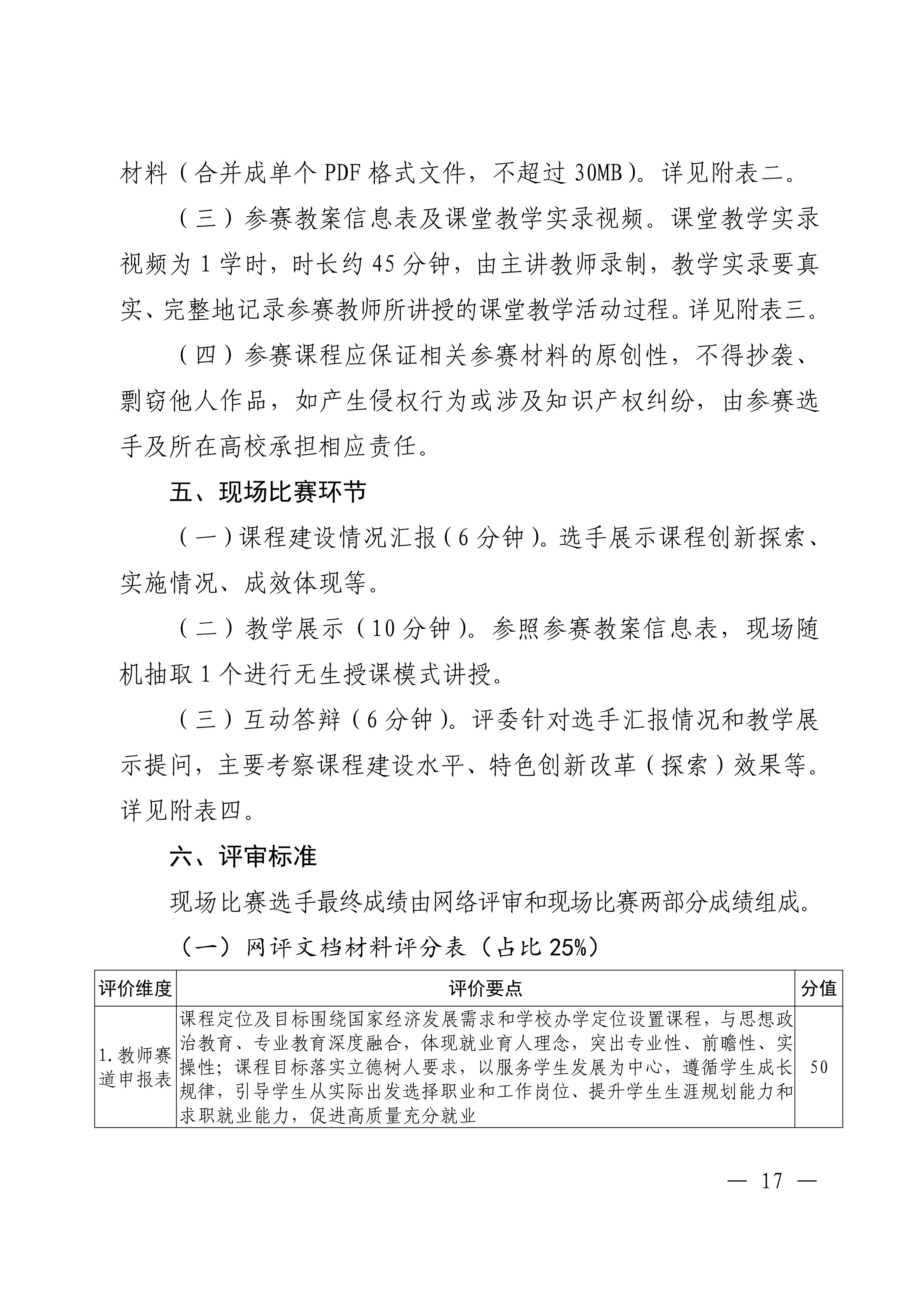
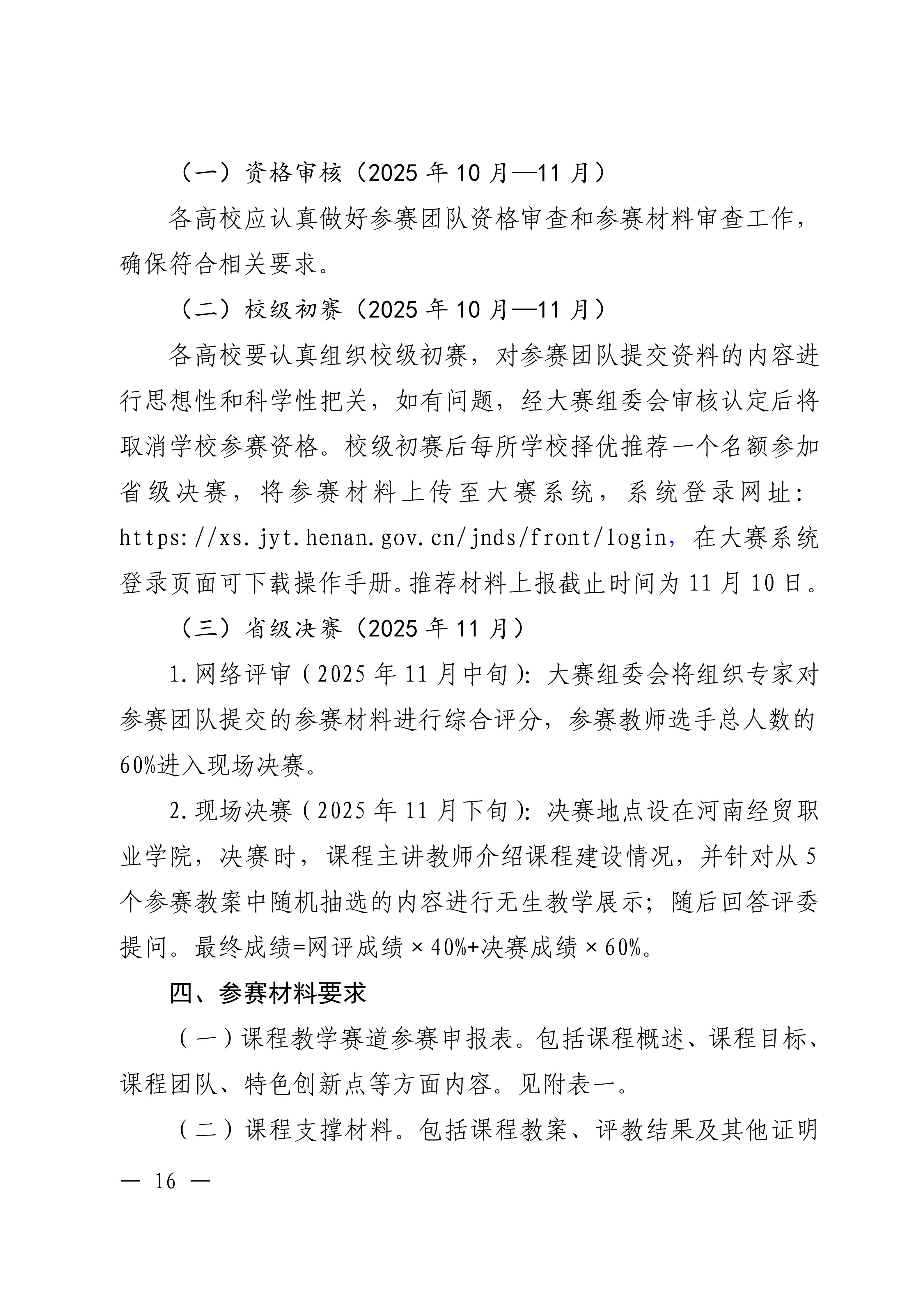
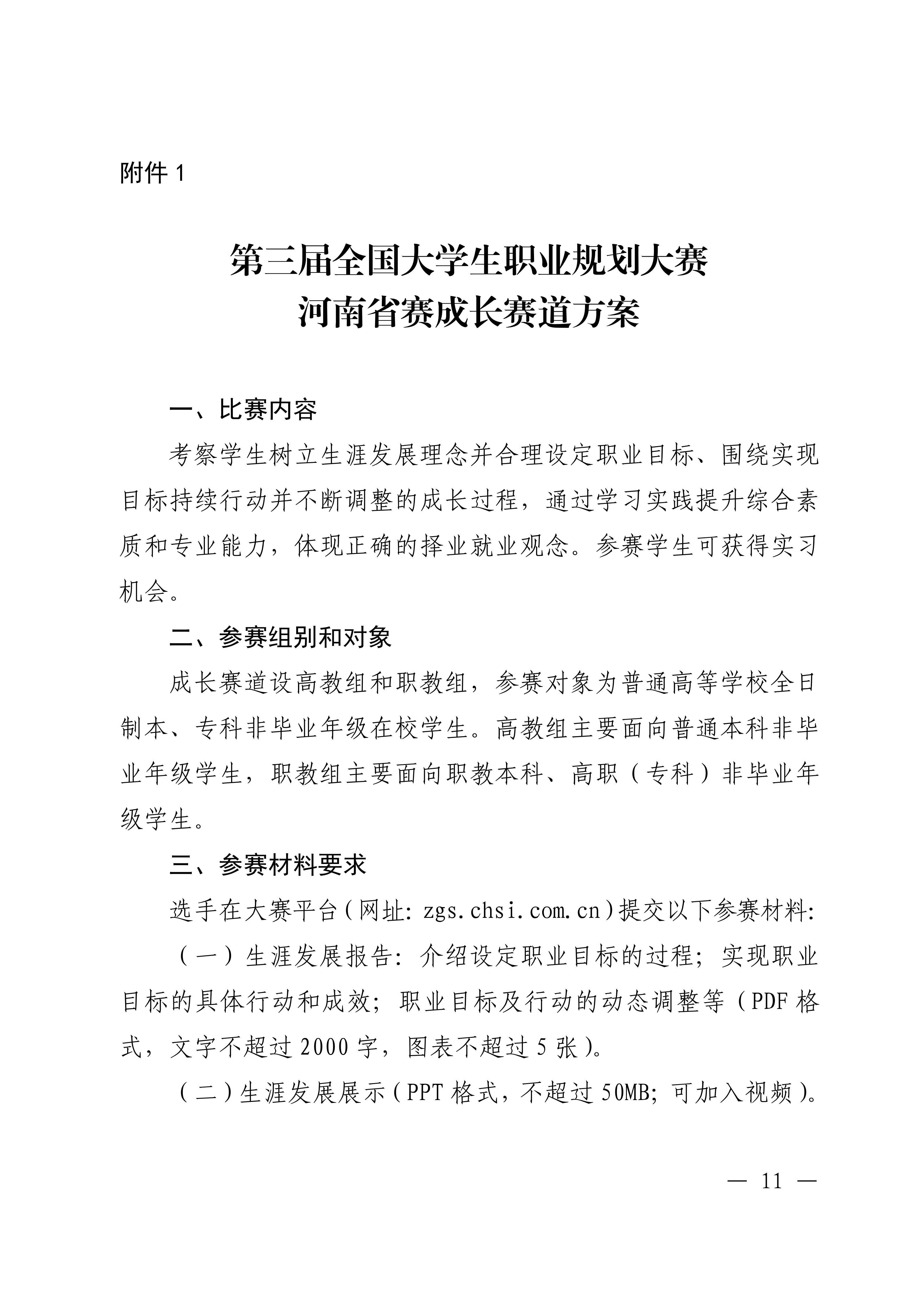
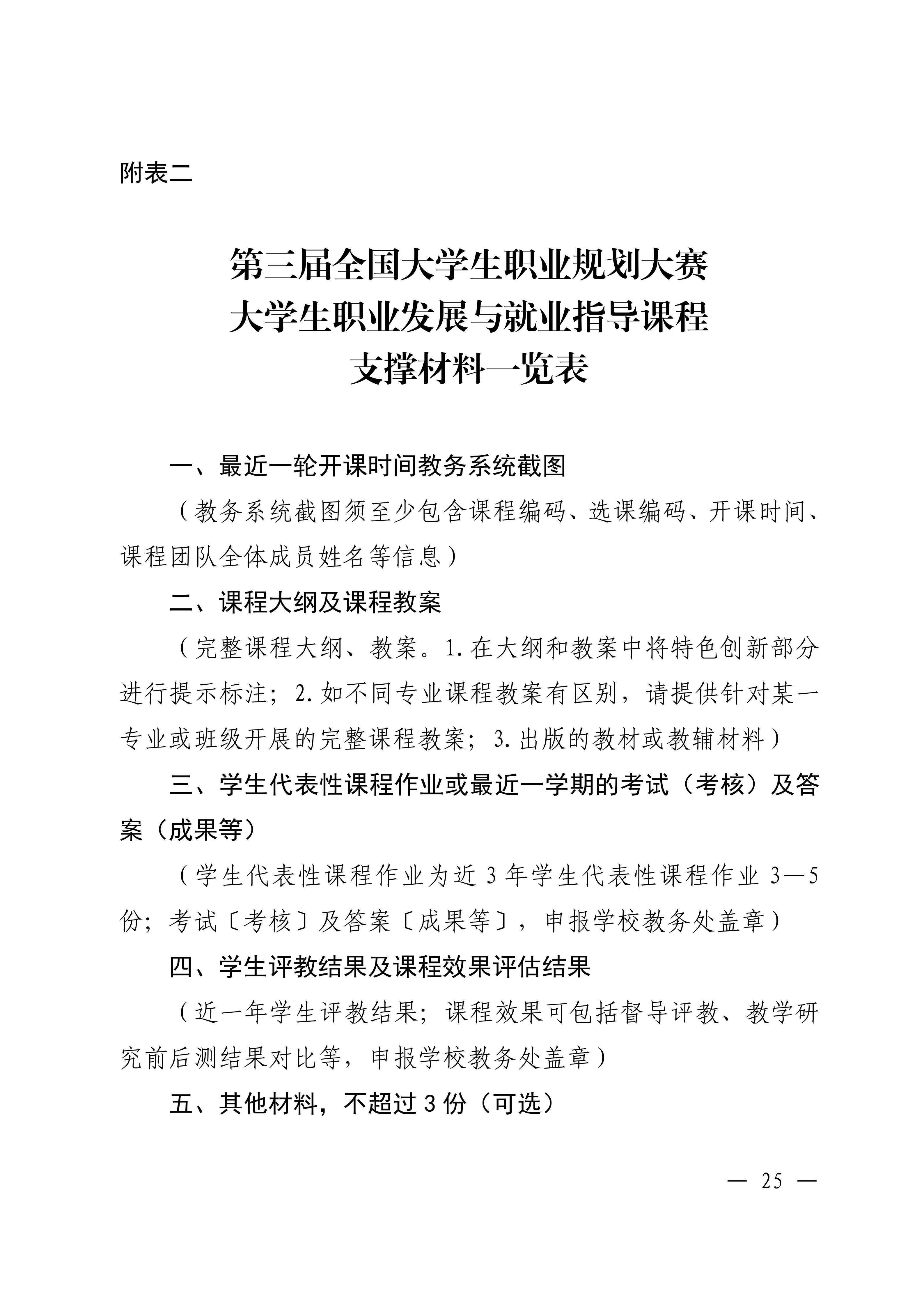
第三届全国大学生职业规划大赛 河南省赛的通知
发布时间:2025年10月31日
信息来源:周口城市职业学院招生就业处
点击量:650
原文附件下载:
河南省教育厅关于举办第三届全国大学生职业规划大赛河南省赛的通知
上一篇
2025年河南省大学生就业创业服务指南
下一篇
河南省职业规划大赛公益直播课开播通知
就业创业公告
关于举办第三届全国大学生职业规划大赛2025年河南省赛校内选拔赛的通知
我校党委副书记罗志阔带队开展“访企拓岗”专项行动
河南省职业规划大赛公益直播课开播通知
以梦为马 不负韶华| 我院职业生涯规划大赛校赛精彩收官
关于周口城市职业学院“职业规划大赛”校级决赛实施方案通知
周口城市职业学院与周翼无人机企业 洽谈深化产教融合合作
就业护航再添力:我校联合河南华蓝信息技术集团,共创学生就业新通道
第三届全国大学生职业规划大赛校赛新闻征稿通知
第三届全国大学生职业规划大赛 河南省赛的通知
2025年河南省大学生就业创业服务指南
分享
您的浏览器不支持 video 标签。